« SE4Binome2025-4 » : différence entre les versions
Aller à la navigation
Aller à la recherche
Aucun résumé des modifications |
|||
| Ligne 1 : | Ligne 1 : | ||
'''<big>Carte Son</big>''' pour un pico ordinateur | |||
== Présentation projet == | == <big>Présentation projet</big> == | ||
Dans ce projet, il est question pour nous de réaliser un pico ordinateur composé de différentes cartes fille. Notre groupe avait donc la responsabilité de réaliser la carte son du pico ordinateur. | Dans ce projet, il est question pour nous de réaliser un pico ordinateur composé de différentes cartes fille. Notre groupe avait donc la responsabilité de réaliser la carte son du pico ordinateur. | ||
<p style="clear: both;" /> | <p style="clear: both;" /> | ||
=== Code source === | === <big>Code source</big> === | ||
Pour suivre l'avancée du travail, les fichiers seront déposés sur le repo suivant : [https://gitea.plil.fr/vsouopme/SE4-PICO-B4.git SE4-PICO-B4.] | Pour suivre l'avancée du travail, les fichiers seront déposés sur le repo suivant : [https://gitea.plil.fr/vsouopme/SE4-PICO-B4.git SE4-PICO-B4.] | ||
<p style="clear: both;" /> | <p style="clear: both;" /> | ||
| Ligne 12 : | Ligne 12 : | ||
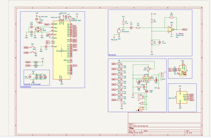
== | == CARTE SON == | ||
La première étape est de réaliser | La première étape est de réaliser le schema et le routage de notre carte. ............ | ||
Pour notre carte, nous avons pris comme composants : | |||
* Un microphone | |||
* Un microprocesseur | |||
* Un haut parleur | |||
* Un USB données et alimentation | |||
* AVR ISP | |||
'''<big>Schématique, Routage et vue 3D</big>'''[[Fichier:test.pdf|left|600px|alt=Schema_carte_son|vignette|Schema carte son]] | |||
[[Fichier:test.pdf|left|600px|alt=Schema_carte_son|vignette|Schema carte son]] | |||
[[Fichier:soundCardTest.png|right|800px|alt=Sound Card 3D|vignette|Sound Card3D]] | [[Fichier:soundCardTest.png|right|800px|alt=Sound Card 3D|vignette|Sound Card3D]] | ||
[[Fichier: | [[Fichier:Screenshot 2025-10-24 13-27-08.png|gauche|vignette|705x705px]] | ||
<p style="clear: both;" /> | <p style="clear: both;" /> | ||
Version du 24 octobre 2025 à 11:52
Carte Son pour un pico ordinateur
Présentation projet
Dans ce projet, il est question pour nous de réaliser un pico ordinateur composé de différentes cartes fille. Notre groupe avait donc la responsabilité de réaliser la carte son du pico ordinateur.
Code source
Pour suivre l'avancée du travail, les fichiers seront déposés sur le repo suivant : SE4-PICO-B4.
CARTE SON
La première étape est de réaliser le schema et le routage de notre carte. ............
Pour notre carte, nous avons pris comme composants :
- Un microphone
- Un microprocesseur
- Un haut parleur
- Un USB données et alimentation
- AVR ISP
Schématique, Routage et vue 3D
Fichier:Test.pdf
Schema carte son
Fichier:SoundCardTest.png
Sound Card3D
Tests Réalisés
...