« SE3Binome2022-5 » : différence entre les versions

De projets-se.plil.fr
Aller à la navigation Aller à la recherche
Aucun résumé des modifications
Ligne 1 : Ligne 1 :
== Objectif ==
== '''Objectif''' ==


automated parking system
automated parking system

Version du 16 mai 2023 à 13:45

Objectif

automated parking system

Approach

  • Line Follower system
  • Using a Tof sensor: QRE1113GR

useful links

https://docs.rs-online.com/29df/A700000008343421.pdf?cm_mmc=FR-3P-_-SURF-_-DTC_087_0223_SE-_-STMicroelectronics

https://www.academia.edu/32137948/Etude_et_realisation_d_un_robot_suiveur_de_ligne_part

Farnell 1471020

GIT

https://archives.plil.fr/yelqasta/pse-g5.git

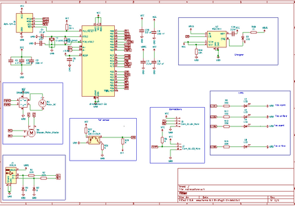
schema

schématique

Visual 3D

visualisation de la carte

Routage de la carte

carte routée

Premier Test de la carte

Test.png