SE3Groupe2025-7
De projets-se.plil.fr
Révision datée du 15 février 2026 à 17:39 par
Vvroman
(
discussion
|
contributions
)
(Ajout de l'un screenshot du routage)
(
diff
)
← Version précédente
|
Voir la version actuelle
(
diff
) |
Version suivante →
(
diff
)
Aller à la navigation
Aller à la recherche
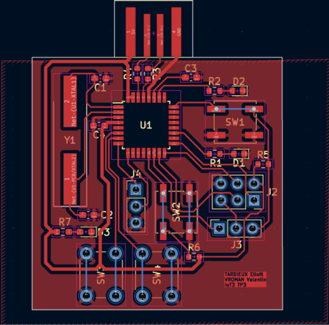
Projet kicad :
routage de la carte SE du groupe 7
Fichier:2025-PSE-7-PROG-RT.zip
Menu de navigation
Outils personnels
Se connecter
Espaces de noms
Page
Discussion
français
Affichages
Lire
Voir le texte source
Voir l’historique
Plus
Rechercher
Navigation
Accueil
PSE SE3
- SE3 2025/26
- SE3 2024/25
- SE3 2023/24
- SE3 2022/23
TPI logiciel SE3
- SE3 2024/25
TPI matériel SE3
- SE3 2025/26
- SE3 2024/25
Pico SE4
- SE4 2025/26
- SE4 2024/25
- SE4 2023/24
Projets SE5
- SE5 2023/24
Modifications récentes
Page au hasard
Aide concernant MediaWiki
Outils
Pages liées
Suivi des pages liées
Pages spéciales
Version imprimable
Lien permanent
Informations sur la page
Citer cette page